<optgroup id="6eq8g"><div id="6eq8g"></div></optgroup>
<noscript id="6eq8g"><small id="6eq8g"></small></noscript>
<center id="6eq8g"></center>
<center id="6eq8g"></center>
<optgroup id="6eq8g"></optgroup>
<optgroup id="6eq8g"><div id="6eq8g"></div></optgroup>

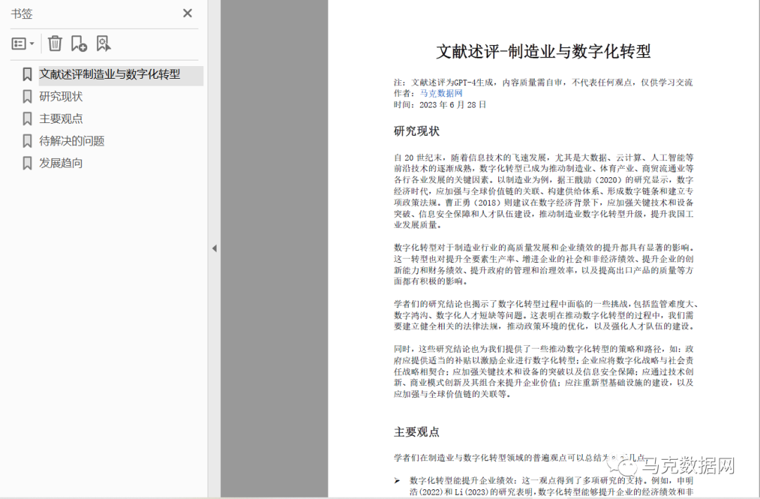
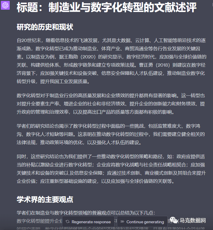
文獻述評-制造業和數字化轉型(2023.6更新)

會員社區
| 來源:知網CSSCI、Web of Science 核心合集

注:述評包括研究現狀、主要觀點、待解決問題、發展趨向。數據包含摘要文本、提取信息、文獻述評。其中文獻述評為GPT-4生成,僅供學習交流

根據關鍵詞,爬取所有摘要信息

提取文本信息:對象、模型、數據、結論

用GPT-4寫文獻述評:現狀、問題、趨向

保留摘要文本、提取信息、文獻述評

一、數據介紹

數據名稱:文獻述評-制造業與數字化轉型

選關鍵詞:制造業、數字化轉型

樣本范圍:636篇文獻

樣本數量:636條

數據來源:知網CSSCI、Web of Science核心合集

數據整理:馬克數據網。內含原始文本、提取信息、文獻述評

更新時間:2023年6月28日

二、數據整理過程

第1步,爬取摘要

國內:248篇關鍵詞包括“制造業”和“數字化轉型”的CSSCI期刊

GPT-4寫文獻述評:制造業與數字化轉型

國外:388篇關鍵詞包括“Manufacturing Enterprises”和“Digital Transformation”的核心合集

GPT-4寫文獻述評:制造業與數字化轉型

第2步,提取文本信息:對象、模型、數據和結論

GPT-4寫文獻述評:制造業與數字化轉型

第3步,根據文獻結論,用GPT-4寫文獻述評。包括現狀、問題、趨向等

GPT-4寫文獻述評:制造業與數字化轉型

第4步,保留所有文本信息,以及文獻述評

GPT-4寫文獻述評:制造業與數字化轉型

三、數據指標

數據包含原始文本、提取信息和文獻述評

文獻類型篇名作者
所屬單位文獻來源關鍵詞
摘要發表時間第一責任人
基金文章年份所屬期數
DOI號網址被引頻次
下載頻次更新時間研究對象
使用模型使用數據研究結論

下載鏈接
需要登錄后查看 點擊登錄
客服一:372574023(QQ)
客服二: macrodatas@163.com
<optgroup id="6eq8g"><div id="6eq8g"></div></optgroup>
<noscript id="6eq8g"><small id="6eq8g"></small></noscript>
<center id="6eq8g"></center>
<center id="6eq8g"></center>
<optgroup id="6eq8g"></optgroup>
<optgroup id="6eq8g"><div id="6eq8g"></div></optgroup>
啦啦啦资源在线观看视频