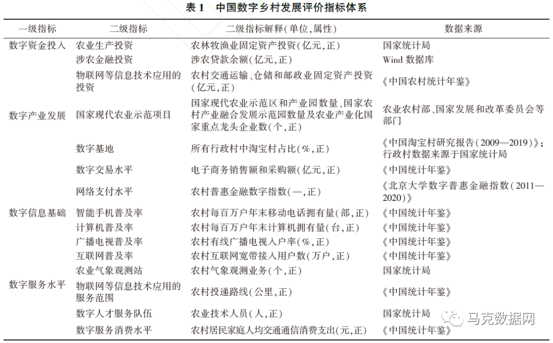
數字鄉村發展水平是衡量鄉村地區在數字化進程中發展程度的一個指標。這一概念涉及多個方面,包括數字資金投入、數字產業發展、數字信息基礎和數字服務水平等。數字鄉村發展旨在提高農村地區的生產效率、改善鄉村生活、促進鄉村經濟可持續發展以及縮小城鄉數字鴻溝。
一、數據介紹數據名稱:中國各地區-數字鄉村發展水平得分
數據年份:2011-2019年
整理說明:基于數字資金投入、數字產業發展、數字信息基礎和數字服務水平四個維度,采用熵權法對31省的數字鄉村發展水平進行測算
參考文獻:詳見文件
數據整理:馬克數據網
二、指標體系
三、數據概覽